网站首页
yo米直播赛事
校园掠影
历史沿革
学校荣誉
发展规划
yo米直播nba
YO米直播世界杯
YO米直播NBA最新消息
yo米直播赛事
app优米
创客教育
体育美育
理化特色学校
nba优米直播
app优米
教育教学
教育教学成果
校本课程
教育科研
nba优米在线观看
名师荟萃
学生天地
心理健康
七彩青春
社团风采
德育之窗
书香校园
学海争鸣
主题教育
校当家
国旗下演讲
教师招聘
高招资讯
中招公告
党团工会
学习园地
教工之家
共青在线
党建动态
专题资源
专题导航
资源平台
校内平台
家校互动
中招咨询
反馈留言
家长学校
校本课程
当前位置:首页
>
教育教学
>
校本课程
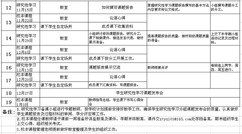
2013-2014学年上学期郑州101中学研究性学习校本课程安排一览表
作者:教师发展中心
发布时间:2013-09-03 10:17:00
点击量:360
上一篇:
写好硬笔字
下一篇:
2013-2014学年上学期郑州101中学研究性学习校本课程安排一览表
map